木塞不对的酒还能是真的吗?消费者质疑在京东买到假木桐
点击上方蓝字关注VinoJoyNews
记得点亮星标⭐️,就更容易找到我们啦!
商家和电商平台问责失败,消费者唯有单打独斗寻求正义?
近日,《江南时报》的一篇报道引起媒体关注。今年3月,浙江的潘先生在京东商城上来自北京的商家萨拉维酒业旗舰店购买了9瓶木桐酒庄红葡萄酒,总价为54856元人民币。
四天后,潘先生收到了这批葡萄酒,但在向商家索要进口证明和海关文件等相关资料时,商家拒绝提供,让人不得不怀疑这些酒的真实性。
潘先生随后向北京消协反映了该问题,并于3月17日、3月19日申请了退货退款,但遭到商家拒绝。
5月份,潘先生又将商家情况反应给京东,但京东在6月份的两次回复中,都向潘先生保证,这些酒没有问题,可以保留食用。
//潘先生购买的酒是木桐1986年、1988年、2005年、2009年、2010年、2014年(图片由潘先生提供)
为寻真相,将酒瓶寄往酒庄鉴定
由于不满萨纳维和京东的回应,潘先生转而向木桐酒庄寻求帮助,并将其中2014年份的空瓶寄往酒庄进行鉴定。
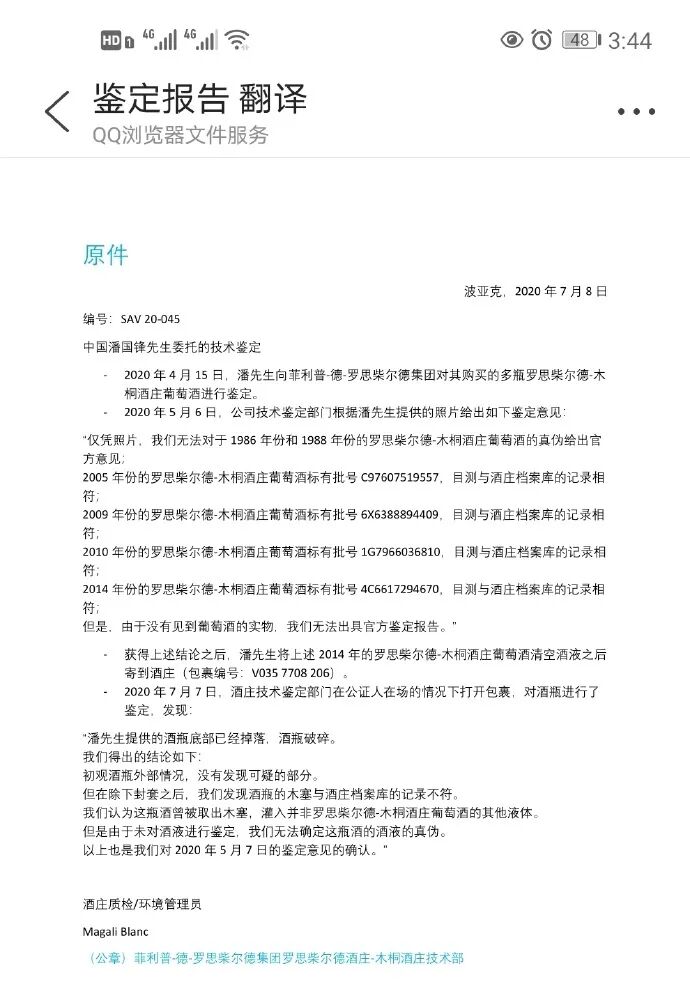
据了解,酒庄对潘先生购买的葡萄酒进行了两次评估,第一次通过潘先生在5月份发送的照片进行,看过照片中的酒标后,据一位直接了解鉴定情况的人士透露,酒庄的初步评估认为这些酒的质量可疑。然而,根据酒庄之后的评估报告,2005、2009、2010和2014年份酒标上的编号与酒庄记录是相符的。
7月7日,酒庄质检员在公证人的见证下对2014年份的酒瓶进行了第二次检查,证实了酒庄在5月份的怀疑。
根据酒庄报告,从外观上看这款酒没有可疑之处。但经过鉴定发现,2014年份使用的软木塞与酒庄的记录不符,木塞可能曾被取出,然后装入了其他酒液。以下是酒庄的鉴定报告。
但是由于潘先生只把空瓶寄回酒庄,其中酒液没有被鉴定,所以酒庄也无法确定瓶里的原酒是否是真品。
为什么不把原瓶寄回酒庄?潘先生表示并不是把酒给喝了,他告诉Vino Joy News,当时快递公司UPS告知他不能快递带酒液的酒瓶到法国,于是他用电钻在瓶底打洞,结果导致瓶底脱落。酒庄的鉴定报告中也提到酒瓶破损一事。潘先生提供的视频:
根据我国的运输规定,快递公司一般不允许将瓶装酒精饮料快递到国外。搜索快递服务,比如顺丰快递的违禁商品清单,的确可以看到此项运输政策。
据潘先生所说,如今他仍未收到商家退款,因为萨拉维坚持说潘先生在购买后用假冒的瓶子换了真货。对此,潘先生表示否认,自己没有任何不当行为。
商家涉嫌出售假酒,平台的角色被质疑
我国电子商务法明确规定,如果发现销售假冒商品,电子商务平台都要与商家承担连带责任,这也引发了人们对这家电商巨头的质疑。
商家无法提供相关进口文件,木桐酒庄(Chateau Mouton Rothschild)出具的鉴定结果与京东的说法也不一致,而京东自诩为一个保证真实性的平台,到底进行了多少尽职调查?
当被Vino Joy News问及京东在其中扮演的角色时,京东在一份声明中回答说,他们正在调查此案,并且已经将萨拉维在其平台上的木桐酒庄葡萄酒下架。
我们仍在调查第三方商家的问题。与此同时,该店已将京东店内的木桐葡萄酒全部下架。京东对假货采取了严格的零容忍政策,并对销售假货的店铺采取了严格的监管措施。我们将根据调查结果,按照我们的规定处理这家店。该公司在8月4日表示。
//京东创始人兼首席执行官刘强东早前曾多次在公开场合嘲讽其竞争对手淘宝的假货多
不过,7月27日潘先生和京东客服的一段录音显示,京东客服仍向潘先生保证,这些酒是正品。
在录音中,潘先生质问道:如果软木塞是假的,酒还会是真的吗?京东客服回答:是的。
与其他平台不同的是,京东通过兜售可靠和值得信赖的产品来建立自己的声誉。刘强东曾嘲讽其竞争对手阿里巴巴,称一个程序员一天之内就能解决假货问题,暗示阿里巴巴允许假货在其网站上销售。
然而此前媒体报道,京东旗下拍卖网站上,一家葡萄酒公司拍卖山寨拉菲,随后京东撤下了该产品。
尽管如此,与另一家电子商务平台拼多多相比,它的假冒问题就相形见绌了。尽管承诺了清理假冒产品,但美国贸易代表办公室(US trade office)仍将其列入侵犯知识产权的恶名市场名单。
在消费者方面,多数消费者承认,捍卫自己权利的过程漫长而复杂,而且往往得不到满意的结果。
根据腾讯和融360在2018年的一份报告显示,这一年高达97%的中国消费者表示他们的权利受到了侵害,但只有37%的消费者选择维护自己的权益,因为大多数人认为投诉了也没有人会处理。
无论是中国还是法国政府,都没有关于中国假酒规模的官方报告。2015年,法国国家对外商务委员会(CNCCEF)发布了一份报告,评估了中国假酒生产的深度和规模。
然而,根据《葡萄酒观察家》(Wine Spectator)当时的报道,该报告被压制。前CNCCEF葡萄酒和烈酒委员会主席、商业顾问James de Roany认为形势很严峻,他告诉该杂志,中国每有一瓶真正的法国葡萄酒,就至少有一瓶假冒的法国葡萄酒,而且情况越来越糟,数量非常庞大。
截至发稿时,潘先生还未收到他购买葡萄酒的退款。调查仍在进行中,我们将密切关注事态进展。
编译丨我闻
排版丨Gakki
往期精彩回顾
知名拍卖行Zachys疑拍卖假康帝,买家:9年后才发现有问题
关注悦聊酒VinoJoyNews
第一时间给你最全酒类资讯
扫码关注,进入悦聊酒行业交流社群
* Vino-joy.com 网站,目前唯一一家专门关注亚洲和中国葡萄酒市场的英文新闻媒体。由驻香港的资深葡萄酒新闻记者Natalie Wang创办,Vino-joy.com旨在成为亚洲最专业、最值得信赖的英文葡萄酒新闻媒体。
👇精彩你就点[分享]
好看你就[点赞]+[在看]👇
