为了退掉拼多多上买的坏手机,我险些变成苹果售后客服
今天这篇是赤果果的控诉
有可能像流水账一样
01
先说重点。
我在拼多多一家叫做【越言官方旗舰店】的店铺买了个苹果手机。
收到发现麦克风是坏的。
然后这家店各种找理由推委,不肯退。
今天,我们就来讲述这样一个神奇的故事。
02
在故事开始之前,我要先讲点前情提要和故事背景。
我这个人,是个运程很神奇的人。
自从2007年,发现在淘宝上买魔兽世界点卡很方便开始,我就进入了网购的大坑,开始了迄今为止长达14年的网购生涯。
在网购这件事上,我还是挺激进的。
对商家和品牌的忠诚度相当一般,我喜欢实惠且性价比高的东西。
不过通常情况下单一价格因素不足以促使我决策,我更看重服务和体验的综合感受。
比如我就很少买不包邮的东西。(虽然成本早就算进商品价格了)
为了过购物瘾,我曾经在聚划算上线的头一年,收了572个包裹,这还只是淘宝收的,其它电商平台的没算。知道淘宝数据是因为他们那一年出了个统计,结果出来我也吓了一跳。
说这些只是想说,我会喜欢去试试不同平台有什么区别,所以基本上常见电商平台我都会注册尝试。
这可能是我这一次事件的原罪(老老实实买常用平台多好)。
我刚才说了,我这个人的运势很神奇。
我在京东的,华为,自营,官方,旗舰店,买华为手环,会买到坏的。
在京东买空气净化器,会买到假货。假到什么程度呢?就是我看了一眼就知道我买的那个东西根本就装不进发给我的这个箱子里。(我确定没拍错东西!)
在京东买冰箱,我会买到不制冷的。
在淘宝买拼装桌子,寄过来的时候桌面是断裂的。(虽然有可能是运输途中出的问题,但摸着良心说,人家包装的很严实啊!)
那算了,我去宜家买桌子吧。结果我自己辛辛苦苦扛回来的桌子,桌子腿有一个腿,缺螺丝。嗯,包装完好,但是缺螺丝。
我总觉得我入错了行,按照我的这种神一般的天赋,我去干质检或者干打假应该也是一把好手。
对此,我的朋友们是这样认为的。
在经历了这么多(靠你以为我想吗!)之后,我深刻地明白了一个真理:
在【正规渠道】购买的商品,质量也未必就能百分百放心,作为一个消费者,不要指望任何人!该操的心,不要怕麻烦,必须自己操心!
画好重点,这是我们后面故事的重要前提。
03
好了我们来讲买手机的事吧。
故事要从2月份讲起。
过年期间,我手里的那一台苹果7P,可能是因为承受不了来自五湖四海八荒的亲朋好友的热情问候,频频卡机,微信和游戏经常闪退,搞得我极其不爽,萌生了换手机的想法。
而且这台7P还是四年前某前任在任期间买的,也算是个前任遗(留下来的)物(品),继续留在手里,很有睹物思人的嫌疑,影响(尚未谋面的)新欢的情感体验。
但新苹果的确挺贵的,我有点肉疼。
直到2月下旬的一天,我跟鹿姐姐抱怨手机不好用,她生生劝了我一天,从包括耐用品消费就是提升工作效率等各个维度给我列数了换手机的好处。
最后祭出了杀招:可以分期。
我翻开了招商银行APP,发现招商刚好给我发了一张分期手续费五折券,于是我就愉快地决定换手机了。
既然决定要换,苹果12四个版本到底买哪个好呢?在哪个平台买好呢?
我看了若干评测,严谨地对比了我有可能购买的型号的性能,以及在近期常用平台的价格。
移动的巨额优惠一度让我非常心动,后来我发现,不止是需要在网那么长时间,而且需要【手机套餐上调50块】,换言之,移动一毛钱都没优惠,所有给你的优惠都在你在网期间赚回去了。
对比下来拼多多是最便宜的,但对于我一个在拼多多上下的最大单的单价都没有超过40块的人而言,一下子要给他们这么多钱,心里还是非常忐忑的。
这时,我一个不愿意透露名字的朋友给我贴了一段,他的不方便透露名字的朋友的意见。
找拼多多百亿补贴买没问题,苹果是引流品,百亿补贴的肯定是国行,全国保修没问题。
于是,本着人与人之间的信任,和对于新生平台(跟18年的淘宝比,拼多多就是新生的)的探索,我决定在拼多多买。
04
于是,我选择了那一家叫做【越言官方旗舰店】家的百亿补贴的手机下单。(记得这个商家,重点)
为啥选他们很简单,就是搜手机,所有百亿补贴店他们排名靠前。
我思考了我对手机的使用需求(玩游戏听歌看视频,抽空办公,有视频拍摄编辑处理需求),以及手机更替的年限(上个手机是4年),我决定豁出来买个顶配。
2月24号下单,声称预售,28号前发货。(这个前也前得很有水平,最终是在28号晚发的货。)
第二天,我就去招行申请了这笔消费的分期。
然后等着收货。
05
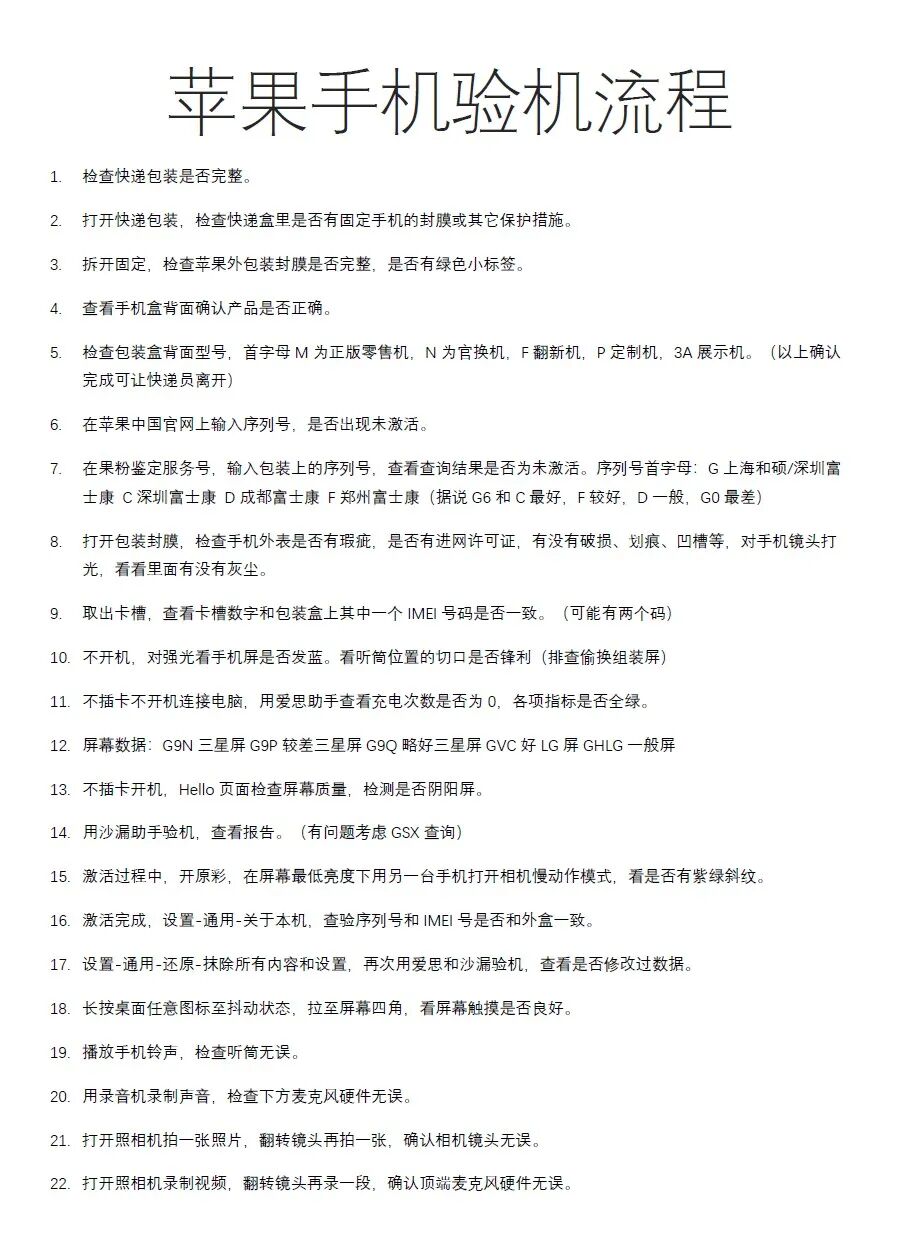
鉴于我神奇的网购经历,在等手机到货期间,我除了下单购买了快充头、手机壳、手机膜、手机边膜、扬声器防尘膜、镜头膜……(不买不知道,原来苹果12有这么多周边防护产品)之外,我还继续查阅了各种资料,整理了苹果手机到手验真的流程,准备了相应的检测工具。
原版本是18条,收到坏手机之后,扩展到了22条,你如果需要这个验机流程,后台发送关键词:苹果验机。
3月2日晚临近21点,顺丰小哥带着我的新手机上门了,我兴冲冲地拎着手机支架跑去签收,要求顺丰小哥别跑,这是手机,我要当场开箱验收,还要拍视频。
开箱的时候我发现,盒角有损伤。
不过反正伤得也不是很重,我是用手机又不是用盒子,我就觉得算了(后悔啊……就应该直接退)。
拍了两分钟开箱视频,让顺丰小哥走了,然后回来马不停蹄地继续按照苹果验机流程,拍检测视频。
20分钟之后,手机全部检测通过,确定是官方正品,我美滋滋地给手机把各种各样的膜都贴好,确保它获得全面的防护(为什么划重点你后面就懂了),然后插上副卡开始装APP。
06
3月3日(就是手机到货的第二天)早上11点零几分,新手机收到了一个骚扰电话。
之所以它肯定是个骚扰电话,是因为我插的那张副卡从来就没有启用过,连我自己都背不出来电话号码是什么。
后来,我就不知道到底要不要感谢这个骚扰电话……
接起来,对面是个推销学历提升考试的,说我在他们网站上登记了啥啥。
我对他说不需要,谢谢,肯定不是我登记的,你标记一下把我的这条信息从你们的销售信息库里删掉吧。
可是无论我怎么说,对方都说听不到,我就只好粗暴地把电话挂了。
这时候我突然想起来一个细节。
早上的时候我设置好了Siri,然后不管我怎么呼唤Hey,Siri,都只能叫出来老手机的Siri,我当时心里还嘀咕了一下,怎么Siri同一个账号只能出来一个吗?
我用这个手机给我其它手机打电话,真的没声音。
我用微信发语音,也没声音。
我祭出杀手锏,翻出了录音机,结果我都敲手机屏幕了,录音机的声纹依然像与世长辞了一样纹丝不动。
我的内心万马奔腾,这泥玛墨菲定律啊!苹果正版零售机出场就坏麦克风的这个几率得多小啊!
上帝老人家是考验我呢,还是看我反正准备这么充分了也没啥大危害就把这么神奇的手机发配给我了呢?
我当即找到【越言官方旗舰店】的售后,告诉他们麦克风坏了,要求换机。
当然,那个时候我整个人极其悲愤,所以态度也算不上良好。
为了给他证明麦克风的确有问题,我还当场拍了一段敲麦克风录音机声纹纹丝不动的视频给他,但基本上没什么效果。
我在跟他们沟通的整个过程中都很愤怒,他喵的谁要跟你亲亲!
他喵的你一个坏手机,你还要拿回去2次销售,你有病吗?
我找到了拼多多官方客服,过了一阵儿,一个声音很好听很可爱的妹子(工号3408)打电话过来。
这个妹子的话术应该是经过了培训的,她上来先问了三个问题。
我看到,您这边是购买了一台XXXX手机,对吗?
我说是。
我看到,您反馈说,是麦克风有故障,是吗?
我说是。
我看到,您这边是想换货,是吗?
我一听,哎哟,这非暴力沟通不错啊,这不刚好就是我们训练营里面提到的说客观的【观察】吗!
我就对这个妹子的印象很不错了。(所以写工号是为了夸一下)
妹子了解了一下事情的大概经过之后,还是说需要我去找售后出服务单。
我虽然对妹子印象不错,但咱们对事不对人,我作为消费者,好好地买个手机就买到坏的,我招谁惹谁了,这纯属无妄之灾!现在还要麻烦我,我当然很不乐意。
我说苹果线下店离我20多公里(后来发现说多了,打车17公里多),我去了还要排队,来来回回耽误我时间,打车费和误工费谁出?不然你约个能上门检测的,我时间都能配合。
妹子说,苹果售后的店铺地址,多多的确不清楚,建议你拨打苹果客服的电话,他们可以告诉你离你最近最方便的售后授权店地址。
她还说,您可以找您方便的时间去,多多已经介入处理了,所以不影响您的售后时限。
她这个离我最近最方便打动了我,而且她主动强调了不影响我的售后时限,让我认为她起码有在帮我思考怎么解决问题,所以我接受了这个方案,挂了电话,去找了苹果客服。
其实跟她聊的过程中,我生气生得差不多了,也能理解商家要求出报告单的诉求。买手机买到坏的,我很无辜,他们也挺无辜(在商家是合法经营不打算坑害顾客的前提下)。
我害怕他们给我故意发了次品,他们也害怕是我对手机动了手脚来坑他们,找官方去检测一下,算是合理诉求。
为什么这些我记得这么清楚,以及上面的拼图这么完整。
因为当天晚上,我刚好有一个《如何提升亲和力》的分享,我直接就用了这个案例,来对比商家客服和拼多多客服的亲和力。
从对错的角度来讲,商家客服讲的对吗?其实是对的,除了我明确告诉他们是坏的他们还试图2次销售看起来特别无良之外,其它都没错。
但就是令人生气。
最终拼多多客服给我的建议跟商家客服有什么区别吗?也没什么区别,但就是能令人接受。
所以这个故事告诉我们,得罪了一个有授课能力的培训师,会分分钟变成讲课案例。
如果这个培训师恰好还会写文章,也会分分钟变成文章素材。
后来我和学员们还就为什么商家客服普遍解决问题能力有限做了讨论,大家一起感叹了一下,其实客服人员很重要,但是的确不好招,待遇也不行,流动特别快,小商家根本没培训……
07
但是苹果的客服很不错,他们叫做技术人员或者支持人员,电话的和网页的都不错。
我打了客服电话,支持人员给我发了离我最近的授权售后检测店的地址,并且建议我排查一下软件故障。
于是,我又在苹果官网上发起申请,跟苹果的技术支持聊了快一个小时,按照他的方式挨个排查手机软件故障(其中的一些流程被我更新进了苹果验机流程中)。
我们先后经历了测试、重启、清手机、刷机等流程,麦克风依然没声音。经过此次折腾,我觉得我对苹果手机应该怎么检测各种问题的了解,有了突飞猛进的增长。
甚至觉得我可能都可以当苹果客服了……
最后,技术人员建议我,还是去线下到店检测一下吧。
于是第二天,3月4日早上,我就去了这家叫做【百邦】的售后服务店。
技术小哥哥温柔又细致。
他接过我的手机,随意地戳在旁边一个底座上,鼠标在电脑上点了点,我的手机屏幕上跳出一些从来没见过的进度条,咻咻咻地跳动。
小哥哥开始非常灵动且飞快地双手敲键盘。
我很好奇,以为他在操作什么苹果黑科技,我悄悄地挪了个位置,找了个视角,冷不丁地偷看了一下,发现他其实是在……
聊……钉……钉。
于是我对那个戳着我手机的底座又产生了兴趣。
底座没有线,可以移动,所以这个底座有什么蓝牙功能吗?
后来我发现,这就纯粹是个底座……
因为我检测完新手机,跟他说我的7P最近老闪退,让他帮我也查一下,他把我的手机放在旁边桌子上就检测完了……
所以那个底座就纯粹……是为了……放一下……手机……
小哥哥聊了一小会儿钉钉,手机就检测完了,他转过笔记本电脑给我看软件显示,手机下方双侧麦克风,的确是故障的。
他也很惊奇,问我,这你在拼多多上刚买的?我说是啊,百亿补贴啊,前天晚上刚到货。
这时候旁边一个等着检测苹果表的小哥哥扭头弱弱地说,我也是拼多多百亿补贴买的。
于是我们就一起唏嘘了一会儿。
我跟技术小哥哥说,能帮我打个单子吗,我这个估计得给他们提供证据。他说可以的,我给你打个服务单。
于是我当场就拍了照,贴进了拼多多官方客服的反馈界面里。
接下来,就是见证奇迹的时刻了。
08
3408妹子很快打了电话告诉我他们收到了,需要核查一下,他们第二天放假,所以要6号给我打电话。
我一开始以为,这个售后就是交给拼多多客方处理了,就像淘宝小二介入了我就再也不用跟商家打交道了一样。
后来发现并不是。
因为当天下午,我收到了商家拒绝售后的消息。
理由是:【检测报告非苹果售后服务记录单】。
给你们看一下截图,特别玄幻。
这个商家同时在下方提供了说我不是苹果售后服务记录单的截图证据。
这个证据长什么样子呢?长这样:
这张图,除了打码是我打的之外,其它原封不动,就是商家上传的图片。
他们给的对比图长这样:
我当场就气乐了。
合着我提交的报告单,只要你们裁掉了苹果的LOGO,四舍五入就是非苹果售后服务记录单呗?
想着我这个客服已经由拼多多官方接手了,我就没有搭理商家,坐等3408小姐姐6号给我打电话。
不过看到这个商家的反馈,我觉得我完全不想跟他们打交道了,换什么手机,换个毛线,我不想换了,直接退吧。
但手机还是要用的,我打开熟悉的淘宝搜了一下,发现因为3.8临近,有些商家做了活动,做完活动的手机价格比拼多多百亿补贴完的还便宜。
我正在页面看着呢,收到了一条客服消息,对方说:
你好,在,有货的。
袜!这才叫客户服务啊!我当场就被这家叫做【超盈国际HK】的商家打动了,麻溜地去下单,买了一款相同型号配置的手机。
实话实说我挺后悔的。
我在淘宝上的信誉贼高,我在淘宝上遇到有问题要退货,淘宝都会先把货款还我,然后让我慢慢寄。
这事儿要是发生在淘宝上,我觉得根本没这么麻烦。
09
6号早上快十一点左右,3408小姐姐给我打电话,说我这个服务单不是苹果售后服务的记录单。
我当场就火了,我说你们前几天跟我说要花两天时间来核查,你们核了个啥?核了两天回来就是听了一下商家的意见?我按照你们的指示找苹果客服人家给我发的离我最近的官方授权店地址,你们核了一下就说人家不是苹果售后服务?我这儿还有苹果给我发的邮件呢,还有我跟苹果技术服务咨询的记录呢,你需要我给你提供证据吗?
小姐姐被我凶得有点懵,弱弱地说收到我的信息了再去核实一下。
我说你要核实多久,我要更改诉求,我不想换货了,我要求直接退。
她说好的您这个情况是可以退货退款的,多多会想办法帮您尽快处理。
接完这个电话之后,我对拼多多客服整体服务感受的评价一落千丈。
我开始担心拼多多跟商家一丘之貉,所以后面所有3408的电话,我都录了音。
同时,我去12315网站开始注册,并且查阅完整的《消费者权益保护法》《市场监督管理条例》。
鹿姐姐关注我的手机维权的进展,知道拼多多是这么回复的,也很生气。
她打了苹果的客服投诉,获得了苹果客服的非暴力沟通。
首先我很理解您的心情,如果我买个新手机,不管在哪个渠道买,收到就是坏的,心情肯定不好。
我们也很想帮助您,但刚查询了拼多多上没有我们的授权经销商,我们想帮忙也管不了他们。所以我个人建议,是找拼多多客服介入,然后投诉消协……
鹿姐姐说,要不发微博吧……
我一边截图可以用到的法律条文,一边跟她说,没事,再等两天,让子弹飞一会儿。
因为再拖几天,这个商家对我手机款项的占用就到15天了。
根据工商总局2015年3月15日生效施行的《侵害消费者权益行为处罚办法》第八、九、十条的解释:
自国家规定、当事人约定期满之日起或者不符合质量要求的自消费者提出要求之日起,无正当理由拒不履行修理、重作、更换、退货、补足商品数量、退还货款和服务费用或赔偿损失等义务并超过十五日的,可认定为经营者故意拖延或者无理拒绝。
一旦被认定故意拖延或无理拒绝,按照《消费者权益保护法》第五十六条,可以根据情节单处或并处警告、没收违法所得、处以违法所得一倍以上十倍以下的罚款,没有违法所得的,处以五十万元以下的罚款,情节严重的,责令停业整顿,吊销营业执照。
我同时查了查维权的整个解决链条,分别是:
1.与经营者协商和解;
2.请求消费者协会或依法成立的其他调解组织调解;
3.向有关行政部门投诉;
4.根据与经营者达成的仲裁协议提请仲裁机构仲裁;
5.向人民法院提起诉讼。
如果要走到诉讼的地步,或许我还可以主张依据《刑法》第二百七十条,控诉对方非法占有我的财物,这台手机超过一万块了,在量刑标准上刚好是数额较大的起算点。
数额较大,拒不退还的量刑标准是两年以下有期徒刑、拘役或罚金。
我觉得这个叫越言的商家,最多应该也就是希望把这个破手机栽到我手里,还不至于为了一台苹果手机,让自己惹上这么大的麻烦吧?
10
隔了一天,7号,百邦的技术小哥哥突然给我打电话,说对方让他们给我打个电话,问什么事。
我哪知道什么事啊,我和小哥哥一起百脸懵逼,我就跟他吐槽了一下商家说什么你们不是授权店的事,小哥哥也气乐了,说我们全国那么多家店呢。
正说着呢,3408来电话了。神奇的时刻又到来了。
她说,我的这个服务报告单写的不对,这个【故障重现】写的是否,然后这个麦克风故障应该写在【诊断结果】后面,多多无法通过【备注】进行判断。
她说让我联系一下百邦,修改一下报告单,把故障重现改成是,把备注里的东西写在诊断结果后面。
我又被这么反智的说辞气乐了。
我说【故障重现】是指设备发生故障时候的过程重现,我这个是我手机买回来的时候,麦克风就已经坏了,你让人家怎么重现?
这个备注里的字也写得很明白了:设备诊断,麦克风故障,音频测试不通过,你们觉得这还得不出手机坏了的结果,都是中国字,有什么看不懂的吗?
当然我很清楚,这些问题跟客服纠结,是不会有什么结果的。
但是我需要清楚明白地跟他们说明一些情况,这个沟通的过程,我是需要清楚明白地录音的。
我打了电话给百邦的小哥哥,如实转达了拼多多的要求。
小哥哥说,我们的单子是系统自动生成机打的,它就是这么写的,我也改不了。
我专门跟他确认了一下,那个【诊断结果】后面就是个冒号,后面根本不能写字。
我说那他们这么要求怎么办?
小哥哥说,我们给别人开的单也是这样子的,别人为什么没有这样说呢?你这还是第一个说我们单子有问题的,遇到这种问题,我们给京东开过单,给苏宁开过单,他们的都是这样开的,机器确实有问题,就把问题写在备注上。
他说,你觉得要是真心想处理的话,会这样挑这种问题吗?
我录好音,反馈给拼多多,3408打电话过来我如实转达了小哥哥的话,我跟她说,我录音了,你需要我放录音给你听吗?
11
后面的故事就一点也不好玩了,像流水账一样冗长。
3408说要向上级反馈1-3天,9号早上打了个电话过来,要求我跟百邦打电话并录音,让我明确问他们我的产品是不是有问题。
我多长了一吨的心眼儿,我让小哥哥对着报告单把手机型号和IMEI号都念了一遍,省得他们回头再说我这个情况反馈的不是我的手机。
我按照3408给的邮箱号把音频发了过去,在邮件标题上写明了我的用户名,订单号,发完就在拼多多上给客服留了言。
结果到下午快下班的时候,3408打电话过来问我发件邮箱是哪一个(你早说没有邮箱号查不着我早上就一起写给你了啊)。
10号的时候我在淘宝买的新手机到货了。
至于为什么同城买的手机这么多天才到货,原因是我在拍的时候,一激动拍错了型号……
结果还跟人家商量了一下,补了个差价,换了一台,这叫一个尴尬……
新手机到了,我就把拼多多的这台手机清了机,把那些防护膜什么的都去掉。
我用软布仔仔细细地把指纹都擦干净了,对着阳光照照,豁!光洁如新!
我把支架拿出来,拍了个装箱视频,把手机完好地装回盒子里。
11号,3408打电话跟我说同意退货退款了,手机是贵重物品,需要用顺丰,保价寄出。
我重新跟3408强调了,盒子是我收到货的时候就有损伤的,她说没关系。
但我还是不放心,我立刻马上喊了顺丰之后,就把签收时的开箱视频和我装箱时的视频都发给他们客服邮箱了。
12
11号周四,13号周六手机到了商家那里,对方以不在工作日为由,不签收。
我内心呵呵。
15日,我查看顺丰动态,发现他们又拖了一天。快递员早上去派送的时候,被拒绝了,改成了晚上再派送。
我看了看,反正今天是个好日子,那么有些一直没做的事,就做一做吧。
截止到15日,对方对我资金的非法占用已经有19天。
到傍晚的时候,我收到了一条快递异常的提醒,对方拒收了快件。
哟?这倒是个有趣的操作。
我确认了投诉这家商家一点不冤,然后打开拼多多查看一下,这个商家又出了什么新的花招。
我打开仔细地查看了一下他们举证说我【磨损严重】的照片。
你管这……叫【磨损严重】?
麻烦你们派人培训一下市面上卖二手手机的商家。
请那些售卖【磨损严重】的二手手机商良心一点,提供如上图的【磨损严重】的产品,OK?
还记得吗?我给手机买了四五种防护用品,以及还回去的时候还擦干净了指纹和灰尘哟!
13
好吧,故事的最后,还是需要有个Happy Ending的。
16号的时候,3408打电话给我了解情况,我如实反馈了一下关于商家拒收的事宜,我说你们直接扣商家保证金吧,这太废劲了。
她说他们跟顺丰联系一下,让快件保留48小时,不要退回,如果顺丰联系我,让我也告诉对方,先保留一下,不要退回。他们来处理这个退款。
我问她,这个商家说我严重磨损,要是他们签收了然后磨坏了算我磨的,怎么办?
她说没关系的,商品质量问题大于二次销售。
17号的时候,我收到了三笔退款。
分别是手机款、运费补贴(应该是有退货保险)以及运费差额。
我在最后一次接3408的电话的时候,她问我还有什么需求吗,我说我要投诉这个商家,她说好我记录下来了,然后我认真地给她道了一下谢。
我说你也挺辛苦的,又要哄我这边的情绪,又要哄商家那边,来回沟通,蛮不容易的,谢谢你。
她说没关系,这是多多应该做的。
至于12315的投诉,我决定等一等,这种投诉处理一般是10天,我这个现在还没有受理。
我想问一问,像这样子商家各种找茬卖了个破玩意死活不给我退,最终占用了我资金21天的事儿,到底管不管,我作为消费者,还就真只能白吃亏吗?
另外,我因为当时要买这个手机,用信用卡刷卡用了分期业务,可还真实地在扣我分期手续费呢,这算不算损失?
(分期一旦开始中途不能退出,拼多多退款了也没用的。)
14
我告诉当时跟我说买拼多多手机没问题的那个朋友,我的钱终于退回来了。
他告诉我个消息,拼多多董事长黄峥昨儿辞职了。
知道这件事情的朋友建议我,这篇文章的标题要不就叫:为了退掉拼多多上买的坏手机,我把黄峥逼退了。
我???
15
哦对了,为了写这篇文章,我重新打开拼多多找到这个订单里面的售后记录截图,发现后面的售后服务记录是这样的(从下往上看时间哟):
在顺丰速运的订单记录里,这个手机,他们依然还没有签收。
并且在拼多多上搜索苹果手机,他们依然在百亿补贴推荐手机的列表里。
所以我写这篇文章,就是想明明白白地告诉各位,这家【越言官方旗舰店】的服务和售后,是个什么样子,和遇到不良商家怎么办。
整理一下事件的整个经过吧,看看时间线。
退掉一个质量有问题的手机,倒底需要多麻烦。
我身边也有用拼多多百亿补贴的手机的朋友,挺多的,他们的手机质量都很好,没有问题,用得很欢乐,我这个就是个案,不代表拼多多商品的整体水平。
但这家店的服务,请各位自行品评。
最后,感谢你看到这里。
祝你未来网购愉快。
我是不是可不容易了
难道这就是天将降大任的感觉
↓
你有遇到什么奇葩网购经历吗
来评论区聊一聊呗
真的喜欢吗?那你倒是点个在看啊
↓↓
