2023年车险购买指南,只买对不买贵,不给保险公司去浪费
"保险简单说,简单买保险"
大家好,我是小易同学
截至2022年底,全国机动车保有量达4.17亿辆,增长5.39%。
其中汽车(不含三轮汽车和低速货车)保有量达3.11亿辆,比2021年增长8.2%,稳居全球首位。
全国机动车驾驶人达5.02亿人,其中汽车驾驶人4.64亿人,新领证驾驶人2923万人。
很多人自诩为老司机,车子开了1年、2年、3年,买车险的时候,还是被各种销售员摁在地上摩擦,任人宰割的。
那一大堆到底有用没用,也是不知道。
价格贵还是便宜,也不太清楚,好像还可以吧。
拒绝当韭菜!!
今天就跟大家好好理清车险,只买对不买贵。
01
车险年年买,究竟保什么?
想知道车险怎么选,首先得搞清楚不同车险的作用。
车险分为交强险和商业险。
其中,交强险是国家强制购买的;商业险,则是个人自愿购买。
目前市面上的车,主要分为燃油车和新能源车。
而这两种类型的车,车险也有一些差异,下面我们分开来给大家讲讲。
1.1燃油车
过去的几十年里,燃油车一直都是主流,那么燃油车的交强险、商业险具体能保些啥?
交强险,强制购买
听名字好了,强制购买,正常上路就必须得有。
人伤赔偿最高是18万,医疗费用是1.8万,财产损失 2000块而已。
那价格的话,初始保费大家一样:950块。
如果一直没出险,当然有折扣。
要特别注意的是,交强险主要保障因事故造成对方的死伤、医疗费用和财产损失,而自己车的维修费、车内人员受伤等,都是不赔的。
另外,交强险的每个赔偿项目,都有固定的赔付额度。
除了港澳台,其它地区都是同样的限额,超过这个额度的话,就得自己承担。
根据规定,上一个年度未发生有责任道路交通事故,费率下浮10%;
上两个年度未发生有责任道路交通事故,费率下浮20%;
上三个年度未发生有责任道路交通事故,费率下浮30%。
看完以上这些,相信您已经知道什么是交强险了吧?
接下来让我们继续了解什么是商业险。
先别急,喝点水再往下看……
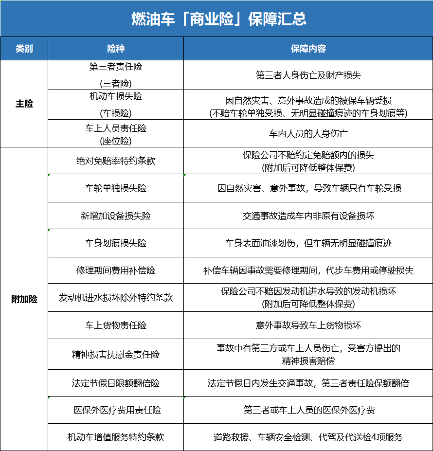
有商业车险,保障更全面
机动车的商业险就是指除了交强险之外的商业车险。
包括车损险、第三者责任险、车上人员责任险、医保外用药责任险、单独轮胎险、划痕险等等。
商业险和交强险最大的区别就是交强险是强制购买的。
而商业险则可以根据车主的实际需求和保费预算选择投保。
来源:《中国保险行业协会机动车商业保险示范条款(2020版)》
车损险:
主要负责赔付由于自然灾害或交通事故造成的自己车辆的损失。
比如车辆停放期间被树枝、广告牌、冰雹或其他坠落物砸到了,或是车辆行驶时发生的刮擦碰撞造成的损失。
只要是己方有责,保险公司就会按照责任比例来赔付自己的修车费用。
并且车损险还包含了涉水险、玻璃险、自燃险的附加保障和不计免赔、无法找到第三方等特约条款。
即便是发生地震、洪水等地质灾害造成车辆损失也可以获得赔偿。
第三者责任险:
三者险的责任范围与交强险相似,主要赔付第三方人身伤亡及财产损失,其实也是对交强险保额不足的补充。
三者险不但要买,而且建议一定要买高。
保额至少200万起,足够的保额才能保障在万一碰到豪车或发生人员伤亡的交通事故时有充足的保障。
车上人员责任险:
俗称座位险,根据司机座位和乘客座位的保额分别计算保费。
对被保车辆内驾乘人员的伤亡进行保障并按事故责任比例进行赔偿。
保额可按需选择,5千、1万、2万、3 万到50 万元/座,多档保额灵活投保。
附加险首推医保外用药责任险,在投保了三者险和车上人员两个主险的情况下可以附加投。
如果在保险范围内造成的人伤事故产生的医保外医疗费用,可以通过这项附加险进行赔付。
其次推荐三者险附加法定节假日限额翻倍险,不得不说,这个附加险太有用了。
法定节假日本就比平日的车流量大,事故率也比平日里高。
投保了这个附加险,平日里200万的保额在法定节假日就能保400万,最重要的是保费便宜,一般只要加几十元就可以。
1.2新能源车
新能源车的车险,同样分交强险和商业险,其中交强险和燃油车的一样,而商业险有所不同。
这主要是因为新能源车和燃油车的动力系统不一样,对应风险不同,因此保障也有差异。
注:标红部分为新能源车特有的保障
来源:《中国保险行业协会新能源汽车商业保险示范条款(试行)》
如图所示,新能源车险新增了3 个附加险:外部电网故障损失险、自用充电桩损失及责任保险,同时剔除了发动机进水损坏除外责任,整体保障更有针对性。
另外,虽然新能源车主险和燃油车看起来一样,但实际上,新能源车的主险保障更好了:
比如无论是车损险、三者险还是车上人员责任险,都增加了汽车起火保障等;新能源车损险还能保车身、三电系统……
02
车险投保建议
了解完交强险和商业险,相信您对车险怎么买已经有了主意。
下面再推荐一些险种组合供您参考,投保时可以根据自己的实际情况,按需购买。
·必买险种:首选交强险、三者险,这样可以将事故风险转移给保险公司。
·看情况购买:车损险、座位险以及其他附加险,则可根据自身情况及经济条件理性选择。
以下四种方案,请看是否适合自己:
1、交强险+三者险:适合节约预算,只需要基础保障的老司机。
2、交强险+三者险+车损险:适合大部分时间只有一个人用车的车主投保,自己的爱车或是发生事故后赔偿第三方时都有保障。
3、交强险+三者险+车损险+座位险:经常会有其他乘员一起出行的,可以再加购一份座位险,对自己车上人员起到保障作用。
4、交强险+三者险+车损险+座位险附加医保外用药和法定节假日限额翻倍险:标配版,保障较全面,建议按此方案投保。
总的来说,以上几套方案基本上能满足大多数人的需求。
顺便提醒下,如果既要买交强险,也要买商业险,最好选择同一家保险公司投保。
如果是不同保险公司,碰到事故时,自己很难确定要不要同时走交强险和商业险,那就得给两家保险公司都报案,理赔流程也要走两次,这样更麻烦,因此不建议分开买。
03
出险的一些注意事项
发生事故后一定要先打电话给保险公司,如果超过48小时没找保险公司报案,保险公司是可以不予理赔的。
还有一点需要注意,很多车主觉得报案太麻烦,喜欢私下解决。如果只是小磕小碰的财产损失,私了没什么问题。
但若有人员受伤,一定不要接受私了!
万一过后伤者伤情加重,或者反咬一口,导致责任很难厘清,麻烦更多!
出险是私了还是报保险
很多人在发生磕碰、剐蹭等小事故时,或因为着急赶行程、或因为私了更为方便省事,想采用私了的方式处理。
不过,需要提醒大家的是:出险不要急着私了,要视情况而定!
--小刮小蹭轻微事故
在外地出险,如果只是小剐小蹭,没有人员受伤,车主可以选择私了。
只不过,双方需要注意私了的赔偿方案是否在自己可接受的范围之内,并且对于赔偿金额和维修所需费用较有把握达到平衡。
---发生刮蹭修理费不太明确
当在异地遇到刮蹭事件,且对方全责时,如果你对车辆维修产生的费用预估不太明确,那么需要慎重考虑私了。
---人伤事故
人伤事故通常比较复杂,车主很难判断哪些费用保险可以理赔,哪些不能赔。
如果自行协商解决,可能会给后期向保险公司索赔带来麻烦。
因此,驾驶机动车碰撞了行人、骑车人,即使对方愿意,但只要称自己身体哪里伤了或不舒服,车主就应该放弃私了并及时报警,劝说对方到就近的医疗机构治疗。
04
小易总结
车险投保是交通事故后补救极为重要的措施,但即使购买了全部车险,大家也要注意行车安全,多礼让少抢先,让我们共享出行平平安安。
如果觉得今天小易的文章对你有帮助的话,请点击右下角的在看支持小易哦!
欢迎关注小易,了解更多精彩内容!
更多知识请点击以下链接~
1
产品测评
2
投保方案
3
科普知识
新一轮降息潮,多家银行下调定期存款利率!提前锁定利率很重要!
点击阅读原文,免费获得专家团队多对1在线服务
